航铁轨道集团官网
重庆航铁轨道运营集团
02364363111
通知公告
信息传达 您的位置:首页>>通知公告>>信息传达
“十四五”规划纲要里的“铁路关键词”,有哪些?
2022-05-13 1143 返回列表

中华人民共和国国民经济和社会发展第十四个五年规划和2035年远景目标纲要共分十九篇、六十五章,其中多次提及铁路,为铁路的未来发展指明了方向。


图片

 第一篇 

开启全面建设

社会主义现代化国家新征程


第一章 发展环境


第一节 决胜全面建成小康社会取得决定性成就


创新型国家建设成果丰硕,在载人航天、探月工程、深海工程、超级计算、量子信息、“复兴号”高速列车、大飞机制造等领域取得一批重大科技成果。


 第三篇 

加快发展现代产业体系

巩固壮大实体经济根基


第八章 深入实施制造强国战略


第二节 提升产业链供应链现代化水平


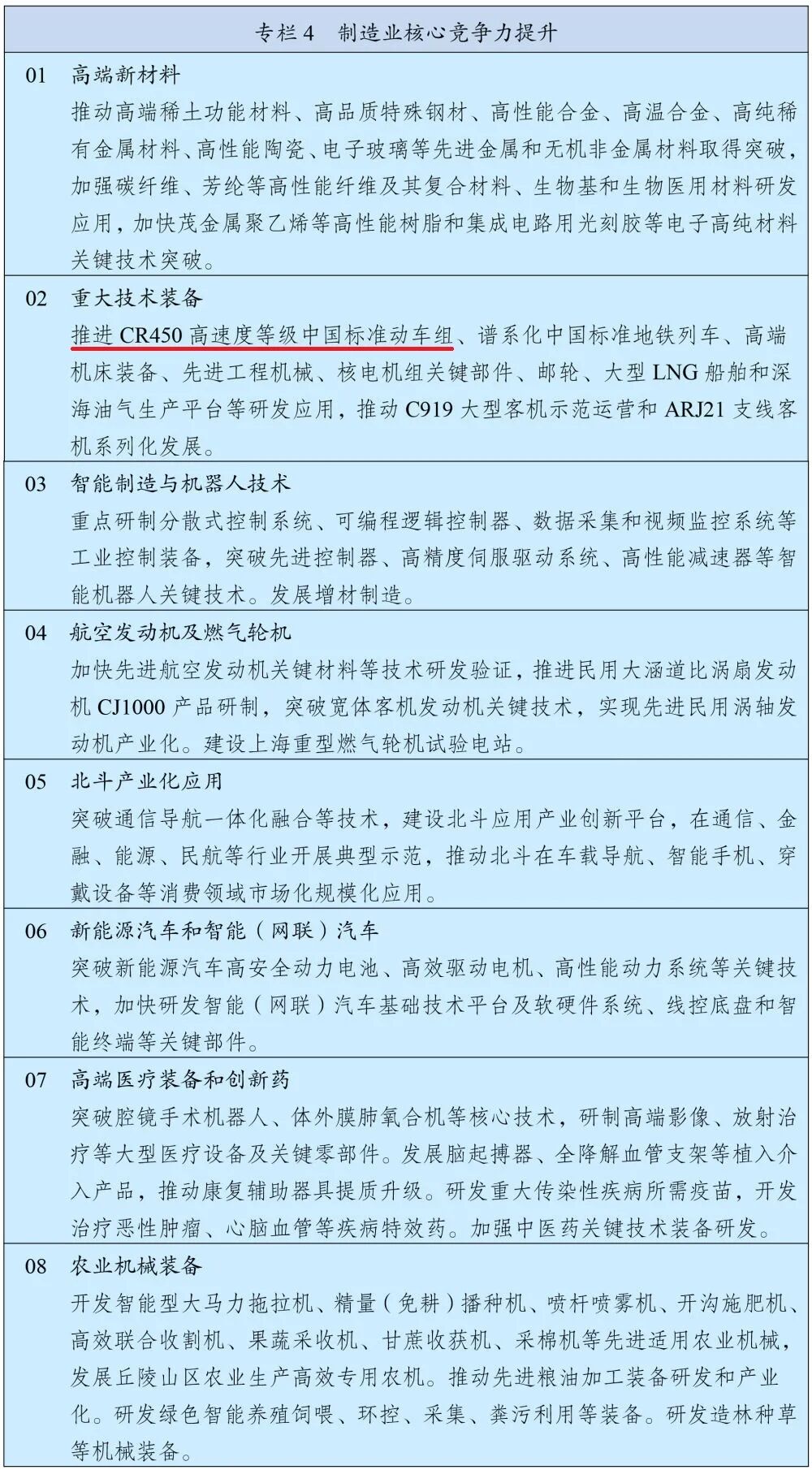
立足产业规模优势、配套优势和部分领域先发优势,巩固提升高铁、电力装备、新能源、船舶等领域全产业链竞争力,从符合未来产业变革方向的整机产品入手打造战略性全局性产业链。


第三节 推动制造业优化升级


培育先进制造业集群,推动集成电路、航空航天、船舶与海洋工程装备、机器人、先进轨道交通装备、先进电力装备、工程机械、高端数控机床、医药及医疗设备等产业创新发展。


第四节 实施制造业降本减负行动


允许制造业企业全部参与电力市场化交易,规范和降低港口航运、公路铁路运输等物流收费,全面清理规范涉企收费。


图片


第十一章 建设现代化基础设施体系


第二节 加快建设交通强国


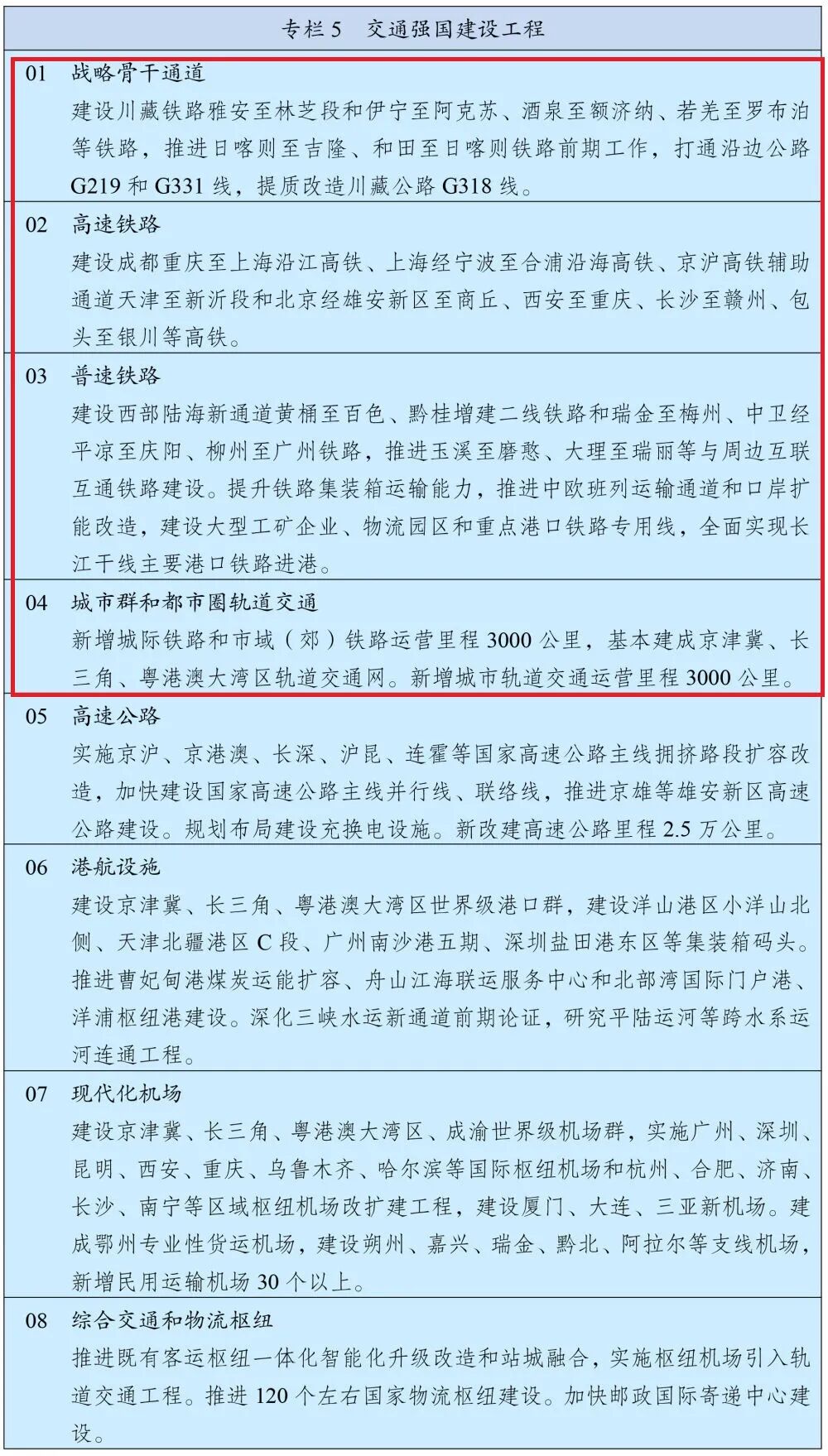
建设现代化综合交通运输体系,推进各种运输方式一体化融合发展,提高网络效应和运营效率。完善综合运输大通道,加强出疆入藏、中西部地区、沿江沿海沿边战略骨干通道建设,有序推进能力紧张通道升级扩容,加强与周边国家互联互通。构建快速网,基本贯通“八纵八横”高速铁路,提升国家高速公路网络质量,加快建设世界级港口群和机场群。完善干线网,加快普速铁路建设和既有铁路电气化改造,优化铁路客货布局,推进普通国省道瓶颈路段贯通升级,推动内河高等级航道扩能升级,稳步建设支线机场、通用机场和货运机场,积极发展通用航空。加强邮政设施建设,实施快递“进村进厂出海”工程。推进城市群都市圈交通一体化,加快城际铁路、市域(郊)铁路建设,构建高速公路环线系统,有序推进城市轨道交通发展。提高交通通达深度,推动区域性铁路建设,加快沿边抵边公路建设,继续推进“四好农村路”建设,完善道路安全设施。构建多层级、一体化综合交通枢纽体系,优化枢纽场站布局、促进集约综合开发,完善集疏运系统,发展旅客联程运输和货物多式联运,推广全程“一站式”、“一单制”服务。推进中欧班列集结中心建设。深入推进铁路企业改革,全面深化空管体制改革,推动公路收费制度和养护体制改革。


图片


 第四篇 

形成强大国内市场

构建新发展格局


第十二章 畅通国内大循环


第三节 强化流通体系支撑作用


建设现代物流体系,加快发展冷链物流,统筹物流枢纽设施、骨干线路、区域分拨中心和末端配送节点建设,完善国家物流枢纽、骨干冷链物流基地设施条件,健全县乡村三级物流配送体系,发展高铁快运等铁路快捷货运产品,加强国际航空货运能力建设,提升国际海运竞争力。


第十三章 促进国内国际双循环


第二节 提高国际双向投资水平


完善境外生产服务网络和流通体系,加快金融、咨询、会计、法律等生产性服务业国际化发展,推动中国产品、服务、技术、品牌、标准走出去


第十四章 加快培育完整内需体系


第二节 拓展投资空间


面向服务国家重大战略,实施川藏铁路、西部陆海新通道、国家水网、雅鲁藏布江下游水电开发、星际探测、北斗产业化等重大工程,推进重大科研设施、重大生态系统保护修复、公共卫生应急保障、重大引调水、防洪减灾、送电输气、沿边沿江沿海交通等一批强基础、增功能、利长远的重大项目建设。


 第五篇 

加快数字化发展

建设数字中国


第十五章 打造数字经济新优势


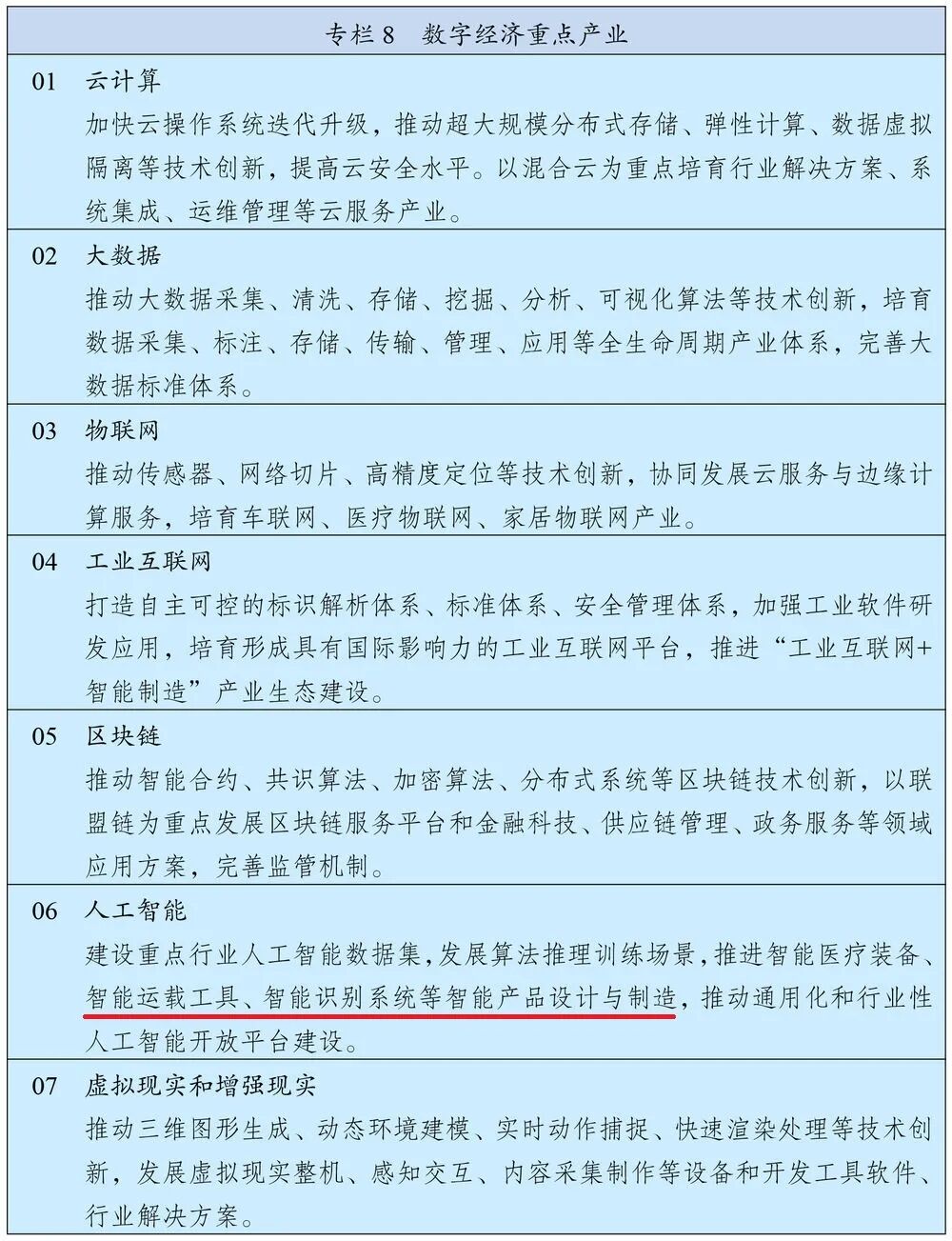
第二节 加快推动数字产业化


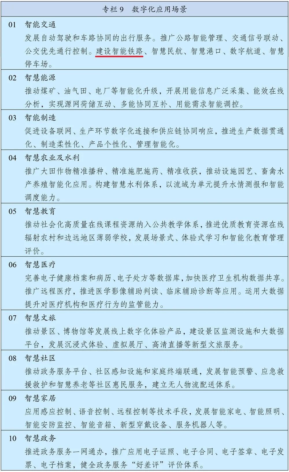
构建基于5G的应用场景和产业生态,在智能交通、智慧物流、智慧能源、智慧医疗等重点领域开展试点示范。


图片


第十六章 加快数字社会建设步伐


第三节 构筑美好数字生活新图景


推动购物消费、居家生活、旅游休闲、交通出行等各类场景数字化,打造智慧共享、和睦共治的新型数字生活。加快信息无障碍建设,帮助老年人、残疾人等共享数字生活。


第十七章 提高数字政府建设水平


第一节 加强公共数据开放共享


扩大基础公共信息数据安全有序开放,探索将公共数据服务纳入公共服务体系,构建统一的国家公共数据开放平台和开发利用端口,优先推动企业登记监管、卫生、交通、气象等高价值数据集向社会开放。


图片


 第八篇 

完善新型城镇化战略

提升城镇化发展质量


第二十八章 完善城镇化空间布局


第二节 建设现代化都市圈


依托辐射带动能力较强的中心城市,提高1小时通勤圈协同发展水平,培育发展一批同城化程度高的现代化都市圈。以城际铁路和市域(郊)铁路等轨道交通为骨干,打通各类“断头路”、“瓶颈路”,推动市内市外交通有效衔接和轨道交通“四网融合”,提高都市圈基础设施连接性贯通性。


 第九篇 

优化区域经济布局

促进区域协调发展


第三十一章 深入实施区域重大战略


第一节 加快推动京津冀协同发展


基本建成轨道上的京津冀,提高机场群港口群协同水平。


图片


第二节 全面推动长江经济带发展


围绕建设长江大动脉,整体设计综合交通运输体系,疏解三峡枢纽瓶颈制约,加快沿江高铁和货运铁路建设


第三节 积极稳妥推进粤港澳大湾区建设


加快城际铁路建设,统筹港口和机场功能布局,优化航运和航空资源配置。


图片


第四节 提升长三角一体化发展水平


加快基础设施互联互通,实现长三角地级及以上城市高铁全覆盖,推进港口群一体化治理。


图片

 第十一篇 

推动绿色发展

促进人与自然和谐共生


第三十八章 持续改善环境质量


第四节 积极应对气候变化


推动能源清洁低碳安全高效利用,深入推进工业、建筑、交通等领域低碳转型。


第三十九章 加快发展方式绿色转型


第一节 全面提高资源利用效率


坚持节能优先方针,深化工业、建筑、交通等领域和公共机构节能,推动5G、大数据中心等新兴领域能效提升,强化重点用能单位节能管理,实施能量系统优化、节能技术改造等重点工程,加快能耗限额、产品设备能效强制性国家标准制修订。


第三节 大力发展绿色经济


推动煤炭等化石能源清洁高效利用,推进钢铁、石化、建材等行业绿色化改造,加快大宗货物和中长途货物运输“公转铁”、“公转水”。


 第十二篇 

实行高水平对外开放

开拓合作共赢新局面


第四十一章 推动共建“一带一路”高质量发展


第二节 推进基础设施互联互通


推动陆海天网四位一体联通,以“六廊六路多国多港”为基本框架,构建以新亚欧大陆桥等经济走廊为引领,以中欧班列、陆海新通道等大通道和信息高速路为骨架,以铁路、港口、管网等为依托的互联互通网络,打造国际陆海贸易新通道。提高中欧班列开行质量,推动国际陆运贸易规则制定。


 第十五篇 

统筹发展和安全

建设更高水平的平安中国


第五十四章 全面提高公共安全保障能力


第一节 提高安全生产水平


加强安全生产监测预警和监管监察执法,深入推进危险化学品、矿山、建筑施工、交通、消防、民爆、特种设备等重点领域安全整治,实行重大隐患治理逐级挂牌督办和整改效果评价。


来源:新华社

编辑:林飞翼


图片


 

更多精彩内容

图片

高铁列车到站后,为何要调转座椅方向?

图片

进站时手机没电了,健康码该怎么查?

图片

买票时,售票员向他递出7张卡纸……


二维码
重庆航铁轨道运营集团 手机:02364363111 电话:02364363111 邮箱:HTGD@VIP.com 地址:重庆市北碚区歇马盐井1号
Copyright © 2024重庆航铁轨道运营集团 版权所有  渝ICP备2021002972号  轨道学院  共建单位